mirror of
https://github.com/Derisis13/es-pir-esence.git
synced 2026-05-03 14:08:17 +02:00
main
ES-PIR-esence
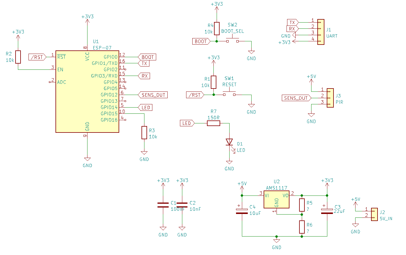
A small circuit to detect presence with an ESP8266 module and a PIR sensor. My idea is to use ESPHome to connect the circuit to HomeAssistant for home automation or security.
Schematic:
Layout:
ES-PIR-esence (c) by HA5PLS
ES-PIR-esence is licensed under a Creative Commons Attribution-ShareAlike 4.0 International License.
You should have received a copy of the license along with this work. If not, see http://creativecommons.org/licenses/by-sa/4.0/.
Description
Languages
KiCad Layout
100%

